宜春职业技术学院2026年单位预算
目 录
第一部分 宜春职业技术学院单位概况
一、单位主要职责
二、机构设置及人员情况
第二部分 宜春职业技术学院2026年单位预算表
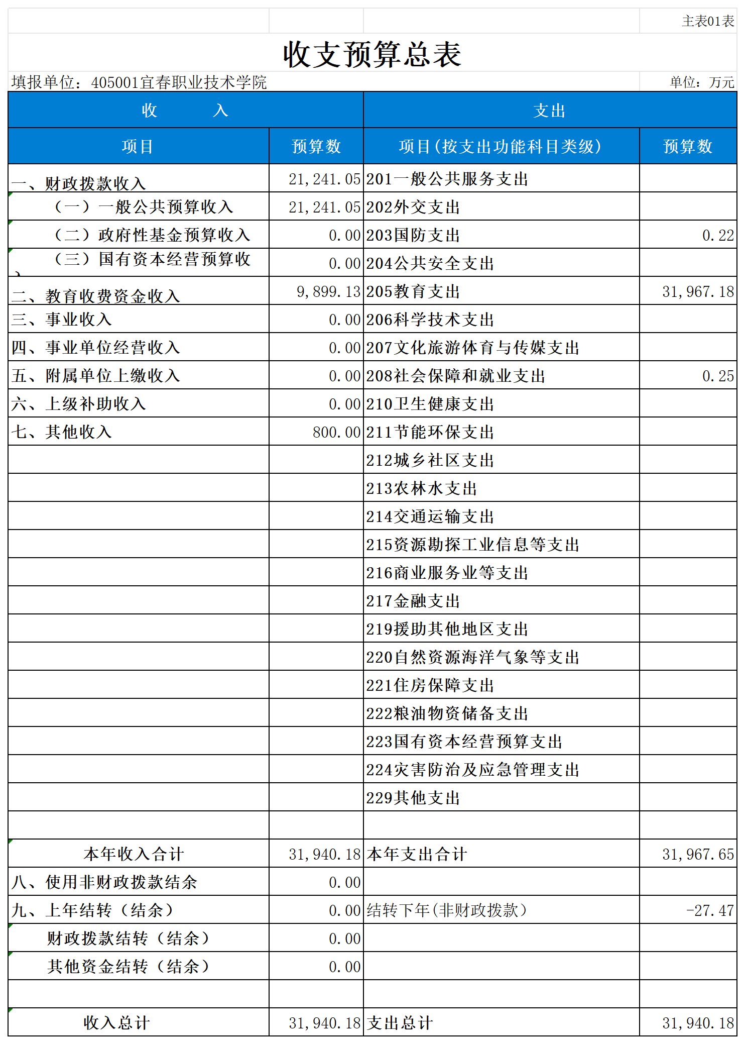
一、《收支预算总表》
二、《单位收入总表》
三、《单位支出总表》
四、《财政拨款收支总表》
五、《一般公共预算支出表》
六、《一般公共预算基本支出表》
七、《财政拨款“三公”经费支出表》
八、《政府性基金预算支出表》
九、《国有资本经营预算支出表》
十、《财政拨款委托业务费支出表》
十一、《项目绩效目标表》
第三部分 宜春职业技术学院单位2026年单位预算情况说明
一、2026年单位预算收支情况说明
二、2026年“三公”经费预算情况说明
第四部分 名词解释
第一部分 英国上市公司365单位概况
一、单位主要职责
英国上市公司365本级为宜春市乃至全省全国培养与我国社会主义建设相适应的德、智、体、美、劳全面发展,具有较扎实的科学文化素质和从事相关职业的人文知识、专业知识,具有健康的身体素质和心理素质,具有专业技能、钻研精神和创业能力的在生产和服务第一线的高素质的劳动者和实用人才。根据宜春市发展规划及工作要点,制定学校发展目标及工作计划,并组织实施;负责学校学生的思想政治教育和日常管理工作;负责学校教职工的工作安排,做好考勤与考核工作;负责学校部门经费的统筹使用;负责学校资产管理和安全工作;负责学校招生工作、继续教育工作、内涵建设等工作。
二、机构设置及人员情况
2026年英国上市公司365本级内设科室39个,包括:党政办公室、网络信息管理中心、监督检查室、组织部、宣传部、统战部、离退休人员管理处、工会、团委、人事处、学工处、教务处、招生就业处、创新创业学院、科研处、发展规划处、社会合作办、财务处、审计处、校友工作办公室、国际合作与交流处、教学督导处、后勤产业处、资产设备管理处、招标采购中心、保卫处、图书馆、中职中技部、护理学院、医学院、师范学院、机电与新能源汽车学院、经济管理学院、信息工程学院、艺术与设计学院、继续教育学院、马克思主义学院、医学基础部、乡村振兴研究所。
编制人数小计772人,其中:全部补助事业编制人数772人。实有人数小计1304人,其中:在职人数小计917人,包括全部补助事业在职人数647人;离休人数2人;退休人数374人;遗属人数11人;聘用人数270人。在校学生16960人,其中:高等学校学生16960人。
第二部分 英国上市公司365本级单位预算表













第三部分 英国上市公司3652026年单位预算情况说明
一、2026年单位预算收支情况说明
(一)收入预算情况
2026年英国上市公司365收入预算总额为31940.18万元,较上年预算安排减少4064.28万元,其中:财政拨款收入21241.05万元,较上年预算安排减少3263.41万元;教育收费资金收入9899.13万元,较上年预算安排减少800.87万元;其他收入800万元,较上年预算安排增加(减少)0万元。
(二)支出预算情况
2026年英国上市公司365单位支出预算总额为31967.65万元,较上年预算安排减少4036.81万元。其中:
按支出项目类别划分:基本支出27954.98万元,较上年预算安排增加1546.72万元;其中:工资福利支出20869.69万元,商品和服务支出4956.58万元,对个人和家庭的补助2128.71万元。项目支出4012.67万元,较上年预算安排减少5589.38万元;其中:商品和服务支出2604.67万元,对个人和家庭的补助210万元,资本性支出1198万元。
按支出功能科目划分:国防支出0.22万元,较上年预算安排增加0..22万元;教育支出31967.18万元,较上年预算安排减少4037.28万元;社会保障和就业支出0.25万元,较上年预算安排增加0.25万元;
按支出经济分类划分:工资福利支出20869.69万元,较上年预算安排增加869.69万元;商品和服务支出7561.24万元,较上年预算安排减少366.06万元;对个人和家庭的补助2338.71万元,较上年预算安排增加388.71万元;资本性支出1198万元,较上年预算安排减少2834.96万元。
(三)财政拨款支出情况
2026年英国上市公司365单位财政拨款支出预算总额21241.05万元,较上年预算安排减少3263.41万元。其中:
按支出功能科目划分:教育支出21241.05万元。
按支出项目类别划分:基本支出18755.85万元,较上年预算安排增加1753.39万元;其中:工资福利支出13125.56万元,商品和服务支出4151.58万元,对个人和家庭的补助1478.71万元。项目支出2485.2万元,较上年预算安排减少5016.8万元;其中:商品和服务支出2077.2万元,对个人和家庭的补助210万元,资本性支出198万元。
(四)政府性基金情况
本单位没有使用政府性基金预算拨款安排的支出。
(五)国有资本经营情况
本单位没有使用国有资本经营预算拨款安排的支出。
(六)机关运行经费等重要事项的说明
本单位非行政参公单位,无机关运行经费。
(七)政府采购情况
2026年部门所属各单位政府采购总额2052万元,其中: 政府采购货物预算2052万元, 政府采购工程预算0万元,政府采购服务预算0万元。
(八)国有资产占有使用情况
截至2025年9月30日, 英国上市公司365共有车辆6辆,其中:一般公务用车实有数6辆。
(九)英国上市公司365校区运行保障-校区运行项目情况说明
1)项目概述
加强物业管理,提升校园环境,物业管理服务范围包括:
a.零星维修,机电设施设备运行管理,校园保洁,绿化养护。
b.学生宿舍管理,会场与会务管理,校园安全管理,公共楼宇管理,课室管理。
c.简单疏通排水管道,设备设施如电梯系统、空调系统、安防监控系统、消防系统、热水系统等系统的维护保养的监督和管理。
2)立项依据
英国上市公司365以政府购买服务方式,已签订相关物业管理服务协议。
3)实施主体
英国上市公司365。
4)实施方案
根据政府购买服务签订合同实施。
5)实施周期
经常性项目
6)年度预算安排
年初预算安排一般公共预算收入1020万元。
二、2026年“三公”经费预算情况说明
2026年英国上市公司365单位“三公”经费财政拨款安排27万元,其中:
因公出国0万元,比上年减40万元,主要原因是:尚未有公务出国的安排。
公务接待12.9万元,比上年减21.1万元,主要原因是:严格执行八项规定精神,厉行节约。
公务用车运行14.8万元,比上年减0.2万元,主要原因是:严格执行八项规定精神,厉行节约。
公务用车购置0万元,比上年增(减)0万元,主要原因是:与上年安排保持一致。
第四部分 名词解释
一、收入科目
(一)财政拨款:指市级财政当年拨付的资金。
(二)教育收费资金收入:反映实行专项管理的高中以上学费、住宿费,高校委托培养费,函大、电大、夜大及短训班培训费等教育收费取得的收入。
(三)事业收入:指事业单位开展专业业务活动及辅助活动取得的收入。
(四)事业单位经营收入:指事业单位在专业业务活动及辅助活动之外开展非独立核算经营活动取得的收入。
(五)附属单位上缴收入:反映事业单位附属的独立核算单位按规定标准或比例缴纳的各项收入。包括附属的事业单位上缴的收入和附属的企业上缴的利润等。
(六)上级补助收入:反映事业单位从主管部门和上级单位取得的非财政补助收入。
(七)其他收入:指除财政拨款、事业收入、事业单位经营收入等以外的各项收入。
(八)使用非财政拨款结余:填列历年滚存的非限定用途的非统计财政拨款结余弥补**年收支差额的数额。
(九)上年结转和结余:填列**年(上年)全部结转和结余的资金数,包括当年结转结余资金和历年滚存结转结余资金。
二、支出科目
对部门预算中涉及的支出功能分类科目(明细到项级),结合部门实际,参照《2023年政府收支分类科目》的规范说明进行解释。
三、相关专业名词
(一)机关运行费:指用财政拨款安排的为保障行政单位(含参照公务员法管理的事业单位)运行用于购买货物和服务的各项资金,包括办公费、印刷费、邮电费、差旅费、会议费、福利费、日常维修费、专用材料及一般设备购置费、办公用房水电费、办公用房取暖费、办公用房物业管理费、公务用车运行维护费以及其他费用。
(二)“三公”经费:指用财政拨款安排的因公出国(境)费、公务用车购置及运行维护费和公务接待费。其中,因公出国(境)费反映单位公务出国(境)的国际旅费、国外城市间交通费、住宿费、伙食费、培训费、公杂费等支出;公务用车购置及运行维护费反映单位公务用车车辆购置支出(含车辆购置税、牌照费),按规定保留的公务用车燃料费、维修费、过桥过路费、保险费、安全奖励费 用等支出;公务接待费反映单位按规定开支的各类公务接待(含外宾接待)支出。